Identify performance problems
This section provides information about how to isolate performance problems, collect statistics about the database schema, and troubleshoot performance problems.
Isolate performance problems
The section Configuring or Reconfiguring the Database and OpenText PPM Configuration parameters contain information on the initial settings that We recommend for the Oracle database and PPM Server.
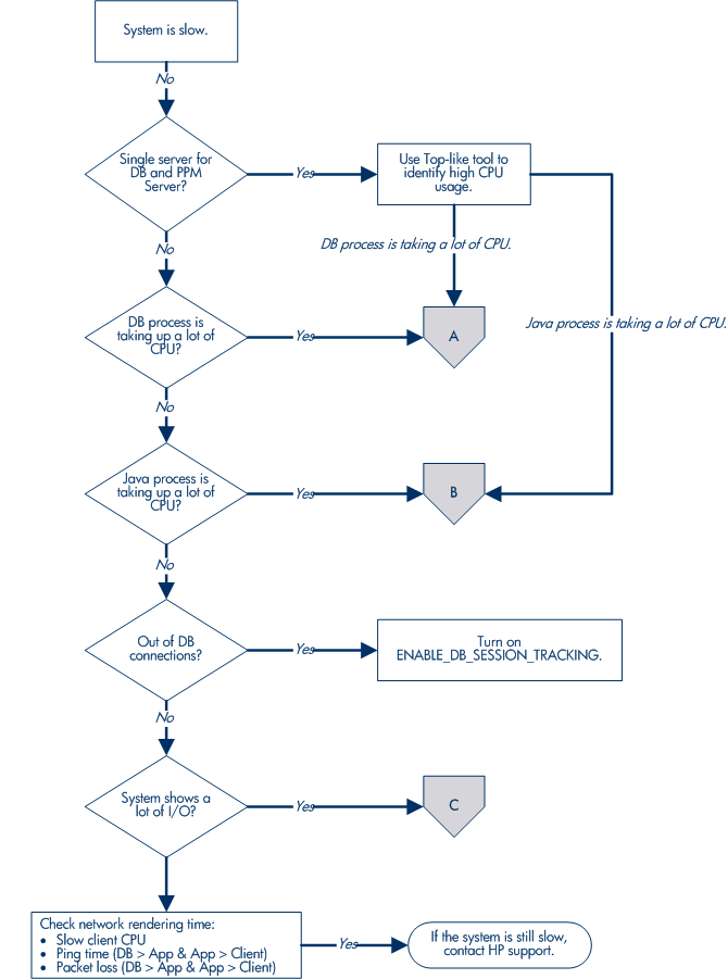
If performance slows after these settings are in place, use the methods outlined in the flowcharts shown in Figure 7-1, Figure 7-2, and Figure 7-3 to isolate performance problems and determine how to fix them.
Figure 7-1. Identifying and addressing system performance problems
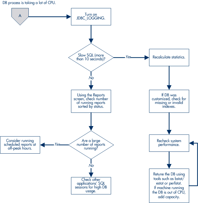
Figure 7-2. Identifying and addressing database performance problems (A)
Figure 7-3. Identifying and addressing Java process performance problems (B)
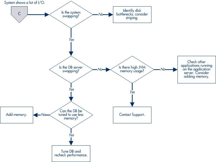
Figure 7-4. Identifying and addressing I/O performance problems (C)
Common performance problems
This section provides information about common performance problems and how to correct them. If you are not using the default or recommended settings, reset your parameters to those values before you try other solutions.
Tip: Consider upgrading to the latest OpenText PPM service pack. PPM has a regular and well-established service pack release cycle. Much of the development effort that goes into these service packs is focused on resolving known performance issues. Review the Release Notes for the latest service pack to determine whether it addresses the performance problem you are experiencing.
Scheduled Reports Do Not Run on Schedule
Problem: Although the PPM Server has capacity available, the next scheduled tasks do not start.
Possible source: All listeners on the light-weight service queue are busy running other services.
Solution: Do one of the following:
-
Add another node to the PPM Server cluster with services enabled.
-
Increase the value for the
LIGHT_QUEUE_MAX_CONCURRENT_CONSUMERSparameter in theserver.conffile for one of the nodes in the cluster.
Packages Do Not Execute
Problem: Packages do not execute.
Possible source: There are not enough execution managers available to service the packages that the system processed.
Solution: Increase the MAX_EXECUTION_MANAGERS server configuration parameter value. For information about this parameter, see OpenText PPM Configuration parameters.
Nightly Reports on Sunday Do Not Finish On Time, System Slows on Monday
Problem: By default, database server statistics are collected at 1:00 a.m. on Sundays. For large installations, collection take so long that it is not completed on time and system performance is slower on Monday.
Solution: Reschedule the statistics collection to a time that works better for your organization. Determine the most active system time by running the Server Logon report, which checks the number of active users. For details on how to run the report, see Run server reports from the Admin Tools window and Run server reports from the command line .
Consider using the estimate method instead of the compute method to gather statistics.
Monitor CPU use. If the system slows because of high peak load, you might require more hardware or faster hardware.
For more information about gathering statistics, refer to the Oracle documentation.
Performance troubleshooting toolkit
When you encounter performance issues when using PPM, you can open the following URLs without logging on to PPM. These URLs generates performance related information to help further solve the issues.
| URL | What does the URL do | Where the jsp files are stored |
|---|---|---|
| http://<BASE_URL>/itg/html/toolkit/cpu.jsp | Identify the most CPU-intensive thread. | <PPM_HOME>\server\<NODE NAME>\deploy\itg.war\html\toolkit |
| http://<BASE_URL>/itg/html/toolkit/dump.jsp | Generate the heap dump and thread dump automatically. | |
| http://<BASE_URL>/itg/html/toolkit/mem.jsp | Check the usage of heap. | |
| http://<BASE_URL>/itg/html/toolkit/transaction.jsp | Check the connection pool and transaction. |

