OpenText Application Quality Management - Deploy and Test Changes Sub WF Subworkflow
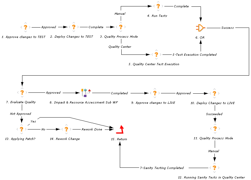
The OpenText Application Quality Management - Deploy and Test Changes Sub WF subworkflow provides a modular process for deploying and testing changes. The process can communicate automatically with Quality Center. If no integration exists, a manual process is also provided. Figure 3-10 shows the subworkflow. Table 3-7 lists the important steps in the subworkflow and the user roles associated with those steps.
|
Step Name |
User Security |
Description |
|---|---|---|
|
1. Approve changes to TEST |
OpenText Application Quality Management - Change Manager |
Approve deployment of changes to the TEST environment. |
|
2. Deploy Changes to TEST |
OpenText Application Quality Management - Change Manager |
Deploy changes to the TEST environment. |
|
3. Quality Process Mode |
OpenText Application Quality Management - QA Manager |
Determine the method of testing, either automatic through Quality Center or manual. |
|
5. Quality Center Test Execution |
OpenText Application Quality Management - Independent Tester |
Quality Center tests the changes in a TEST environment. |
|
7. Evaluate Quality |
OpenText Application Quality Management - QA Manager |
After test execution (manual or using Quality Center), evaluate quality. |
|
8. Impact & Resource Assessment Sub WF |
(None) |
Call a subworkflow to determine the impact of the changes that will be deployed, as described in OpenText Application Quality Management - Impact & Resource Assessment Sub WF Subworkflow. |
|
9. Approve changes to LIVE |
OpenText Application Quality Management - Change Manager |
Approve deployment of changes to the LIVE environment. |
|
10. Deploy Changes to LIVE |
OpenText Application Quality Management - Change Manager |
Deploy changes to the LIVE environment. |
|
11. Quality Process Mode |
OpenText Application Quality Management - QA Manager |
Initiate sanity tests in Quality Center. |
|
12. Running Sanity Tests in Quality Center |
OpenText Application Quality Management - QA Manager |
Run sanity tests in Quality Center. |

